SendIt Revision C
Features
- ESP32-S3 module with WiFi and USB-C
- 12–30 V DC input with onboard power regulation
- Can be powered by USB C or external power input
- 8 x 16-bit ADC channels (ADS1115)
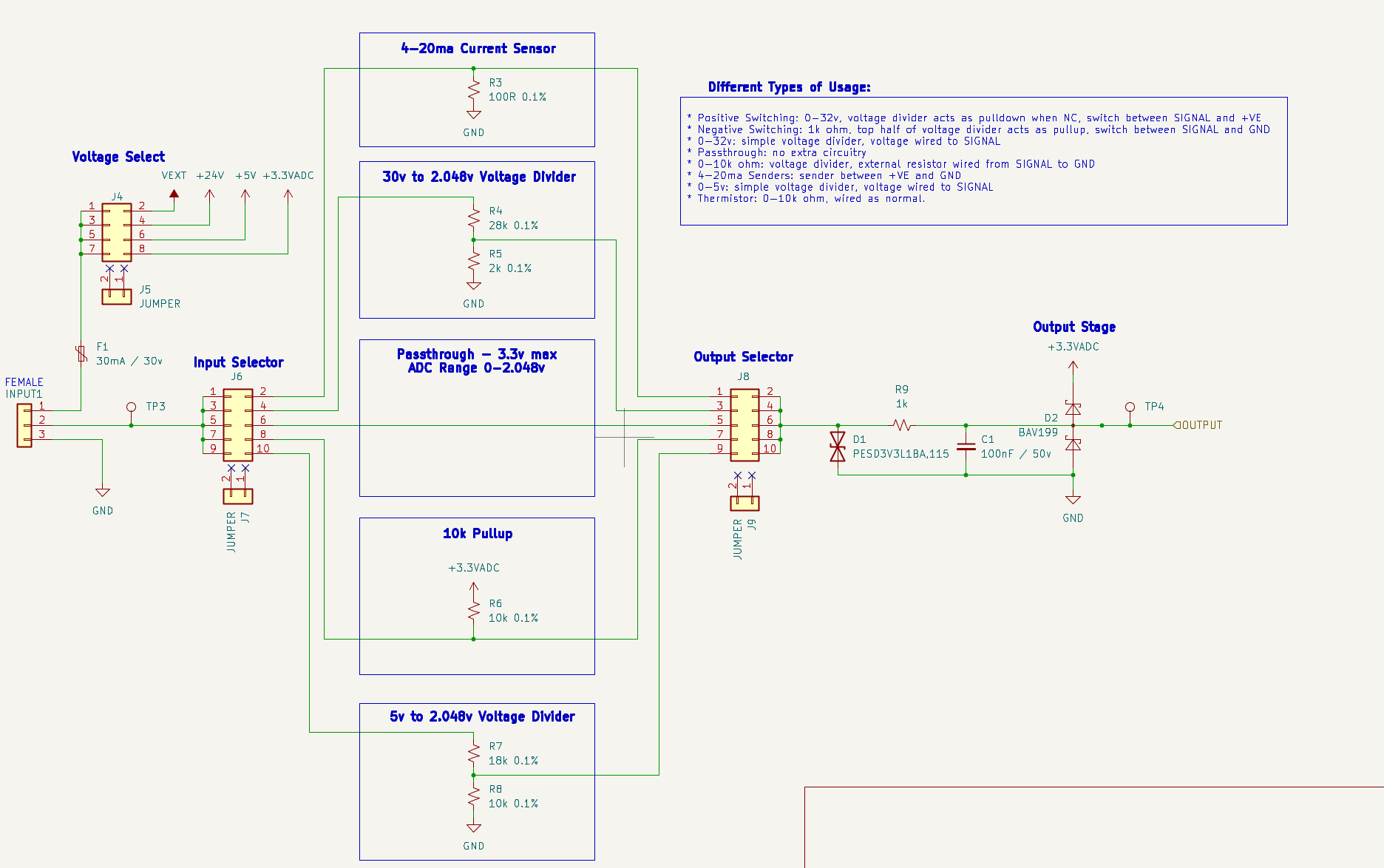
- 5 input type circuits, selectable by jumper
- Per-channel supply voltage: External / 24v / 5v / 3.3v
- 30mA resettable fuse on sensor supply
- Built-in 24v power supply for 4-20ma sensors
- Powered by USB or 12-30v external input
- I²C expansion (QWIIC connector)
- Unused I/O broken out as 2.54mm pin headers
Hardware Pinout
ADC Input Channel Schematic
Voltage Options
SendIt has 4 different supply voltages available that can be selected by using a jumper shunt on a per-channel basis:
- 24v (max 150mA total) usually for powering 4-20mA sensors
- 5v (max 500mA total)
- 3.3v (max 500mA total)
- External Supply (supplied via connector)
Each channel has a 30mA resettable fuse on the supply voltage.
Measurement Options
SendIt has 5 different measurement types that can be selected by using jumper shunts to configure the board on a per-channel basis.
Revision C supports the following hardware measurement types:
- 4-20ma sensors
- 0-32v input
- Raw ADC input
- 10k pullup to 3.3v
- 0-5v input
You must install jumpers on both top and bottom measurement settings. Make sure you have selected the same setting for both top and bottom.
4-20ma Transducers / Senders
4-20mA senders are very common sensors for a variety of applications.
- Select an appropriate voltage for your sender. 24v is fairly standard.
- Select
420as your measurement type. - Wire your sender with the positive/supply wire to +VE and the negative/return wire to SIGNAL
If you need to need to power a large number of 4-20mA sensors, it is best to provide an external power supply and select that as the supply voltage. The 24v regulator on the board is somewhat small and may overheat.
240-30 ohm / 0-180 ohm / 0-190 ohm Senders
Resistive senders are commonly used as tank level sensors for water and fuel tanks. You will need an external 150 ohm resistor to build this circuit. Larger resistor values also work, but reduce the accuracy slightly. 1k is probably about the maximum you would want to use.
- Select ‘3.3v’ as your voltage
- Wire your resistor between +VOLAGE and SIGNAL
- Wire your sender between SIGNAL and GROUND
Positive Switching
- Select either
3.3vor24vas your voltage - Select either
5.0vor32vas your measurement type, depending on the voltage that is being switched. - Wire your switch between +VOLTAGE and SIGNAL
Negative Switching
- Select
10Kas your measurement type. - Wire your switch between SIGNAL and GND
0-32v Input
- Select
32vas your measurement type - Wire your voltage to SIGNAL and ground to GROUND
0-5v Input
- Select
5vas your measurement type - Wire your voltage to SIGNAL and ground to GROUND
Thermistor
- Select
10Kas your measurement type - Wire your thermistor between SIGNAL and GROUND
Custom Circuit
You can connect directly to the ADC pin of the ADS1115 with your own custom circuit if needed. The ADS1115 is configured to measure from 0-2.048v. Do not exceed 3.3v on this pin, or you risk damaging the board.
- Select ‘RAW’ as your measurement type
- Wire your sensor as needed.
Software Settings
After you have selected your hardware settings and wired up your sensors, you need to set the appropriate settings in software to let SendIt know how to interpret the readings.

